
El sacerdote Juan Berchmans, presidente honorario de Rafiki África, ha sido el inicio de esta aventura. Juan es un sacerdote católico de origen centroafricano con residencia actual en Alicante, España, y con una gran experiencia en la zona de Uganda, donde mantiene grandes lazos de amistad con muchos de los habitantes, a los que ha ayudado como compañero y sacerdote durante cuatro años en los campos de refugiados del Congo. El encuentro de un grupo de personas solidarias en Alicante con el sacerdote hizo que aflorara una gran capacidad de acción y motivación en un objetivo: Uganda.
La decisión de centrar los esfuerzos de Rafiki África, inicialmente en los distritos de Sembabule y Hoima viene determinada por el profundo conocimiento de la zona, sus necesidades, personas e idiosincrasia de la región. Esta circunstancia nos permite acceder al terreno evitando caer en una de las principales causas del fracaso de la cooperación, como es el desconocimiento de las particularidades de cada país e incluso de cada región. Desde 2016 se reconoció por parte de las autoridades locales nuestra labor , sin la cual sería imposible alcanzar unos objetivos que tienen a la población y su aportación como eje fundamental. Trabajamos con ellos en una filosofía de cooperación.
Nuestros proyectos se sustentan en la interacción con las autoridades y las familias de la zona y en el estudio de soluciones factibles de realizar. La presencia del padre Berchmans sirve para facilitar la colaboración con los responsables locales, animados por el valioso equipo de cooperadores Rafiki África, lo que hace posible un proyecto viable y de alto valor humano que posibilita una gran mejora en la calidad de vida y de futuro en una sociedad y un país con dificultades de desarrollo.
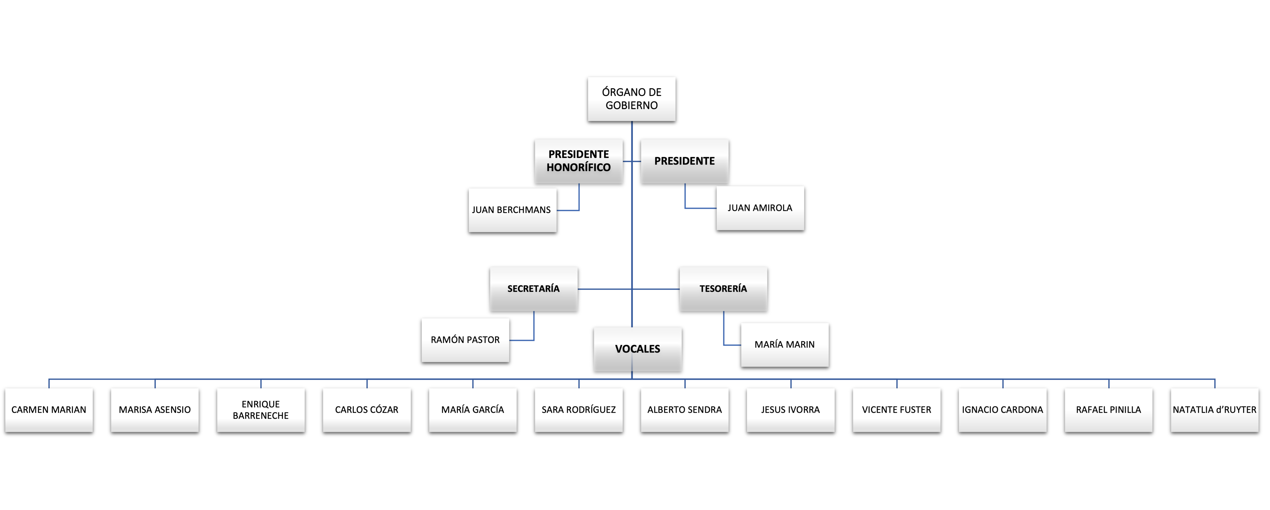
ÓRGANO DE GOBIERNO DE RAFIKI ÁFRICA

EQUIPO DIRECTIVO

FUNDAMENTOS
Entendemos que el problema de la inmigración de África sólo puede solucionarse creando en el continente condiciones de vida que permitan a los africanos vivir en su propia tierra en condiciones adecuadas. Obviamente el problema desborda las posibilidades de una pequeña organización como la nuestra, pero entendemos que es mejor hacer algo, por pequeño que sea, que observar impasibles el problema sin hacer nada. Y por tanto nos centramos en dos núcleos expresamente, para no dispersarnos en objetivos inalcanzables. Queremos desarrollar un conjunto de acciones modestas pero bien coordinadas entre sí, que permitan elevar el nivel económico, social y cultural de la población afectada y que en un horizonte próximo estos dos núcleos sean un pequeño oasis de trabajo, cultura y emprendimiento dentro de su comarca.
Pueden colaborar en nuestra ONG todos aquellos que puedan aportar sus ideas y trabajo, así como los voluntarios que se desplazan a realizar acciones concretas durante periodos de tiempo en Uganda. Cualquier persona física interesada en estas actividades será bien recibida así como personas jurídicas, entidades públicas o privadas, empresas, asociaciones que persigan fines análogos.
DELEGACIONES
MURCIA:C/ Río Argos-5-2B CP:30008 Representante: Javier Díez Moreno
TORRENT:C/Segorbe 1-3 CP:46989 Representante: Alberto Sendra Cardona

